|動態議題|讓你看懂「七休一」爭議從何而來
相信有在關注勞動基準法修法過程的各位一定都曉得,這次修法放寬了部分行業「七休一」的限制,這也是許多勞工團體認為勞基法開倒車的原因之一。然而,應該有許多勞工朋友根本不知道爭議的始末為何,或因為自己的工作本身不會因為修法而有所影響,進而無法理解本次勞基法修法勞資雙方到底為何而戰,本文便希望透過整理一些針對「七休一」的爭議事件作簡單介紹,讓無論是不是會受到影響的各位讀者,都還是能知道七休一究竟為何能引發這麼大的風波。(有關本次修法的重點,可參考:風雨飄渺中定案!圖解107年勞動基準法修法內容)

第一站:爭議的濫觴
首先,爭議的源頭來自於在一例一休修法以前勞動基準法第36條的規定:「勞工每七日中至少應有一日之休息,作為例假。」由於這條法令訂得如此簡單,因此在過去內政部主管勞政事務時期便作出進一步的解釋:「安排例假日以每七日為一週期,每一週期內應有一日例假,原則上前後兩個例假日應間隔六個工作日;如遇有必要,於徵得工會或勞工同意後,於各該週期內酌情更動。」(內政部75年5月17日台內勞字第398001號函)
因此,依照過去主管機關對法令的文意解釋,我們把「每七日」當作一個七日的週期,只要在這週期裡有放到一個例假,就不會有違反過去的勞基法第36條的問題。
第二站:衝撞體制的小蝦米
即使有關勞基法第36條規定的見解,在民國75年時就以上開函釋定調,但在105年5月出現了一個爭議事件,一名超商店員主張雇主讓他連續工作達到八天,便依據勞基法第14條第6款不經預告終止勞動契約(參照自由時報報導:「超商員工連值8天大夜 引勞基法自行離職後報警」),先不論該便利商店有無與勞工約定實施四週變形工時,當時候由於勞動局基於上面的解釋,並無法認定該超商有違反勞基法第36條規定,也代表這位衝撞體制的店員不經預告終止勞動契約是沒有依據的。
在近幾年越來越重視勞動權益的風向之下,廣大的鄉民與媒體終於開始注意到這個議題了,由於對於法令文意有不同的解釋,單看「每七日」這個字眼,許多人就會認為是「任何」七日都應該要有一個例假,那麼在安排例假時就應該為「七休一」才符合法令的文意呀!不只是鄉民們,許多勞動法令的學者也都提出了自己的見解,認為過去內政部的解釋並不妥當。
第三站:從善如流的新政府
隨著該超商事件的延燒,甫上台的新政府便在105年6月29日廢止了內政部過去的解釋,不再認定「每七日」為週期的概念,也就是說從105年8月1日生效開始,沒有約定實施四週變形工時或依勞基法第84條之1放寬特定工作者工時條件的事業單位,只要讓員工連續工作超過六日,就會被認定違反勞基法第36條而處罰。
這時候,新政府對於勞工與鄉民們是有所交代了,那雇主們呢?
第四站:只能七休一很不方便,來開扇小門吧
由於對於一些行業而言,要固定每七天就休一天例假實在是太不方便了(雖然也不知道原本有沒有在遵守),因此勞動部又「再次」從善如流,於105年9月1日以勞動條3字第1050132134號令(該函釋於107年2月27日已廢止)訂出三種可以協商調整例假(也就是回到上面所說的每七天為一週期的概念),雖然這是相當限縮條件的放寬,但也總算是為了雇主開了個方便的小門。
另外,勞動部還創立了「勞雇雙方協商調整例假登錄系統」,方便雇主可以用線上的方式通報主管機關有哪些勞工因為特殊原因不受七休一的限制了。
但有了這扇小門,就可以讓在門後的老闆們滿意了嗎?
第五站:一例一休上路,對七休一有影響嗎?
一例一休的修法在105年12月23日上路,其中也修訂了勞基法第36條的規定,變成了「勞工每七日中應有二日之休息,其中一日為例假,一日為休息日。」如果照著當時的風向,是不是「每七日」中,都應該要各有一個例假與休息日?
或許是連地方政府都有這個疑問,因此勞動部在105年12月28日答覆高雄市政府勞工局,該函釋中說明了以每七日為一週期,而且不能連續工作超過6日,但是用休息日來阻斷連續工作的情況,也是很合理的吧(HowHow上身)!
其實看完覺得有點黑人問號,雖然我們知道出發點在於不要讓勞工連續工作超過六天而影響勞工身心健康,但一下子拋開以「每七日」作為週期的概念,一下又說應該以每七日為週期來排例假,如果單就法令文意而言,如果要定調為「每七日」是一週期,那麼法令也沒明文規定不能讓勞工連續工作超過六天吧。
而且照著其他法條的邏輯來看,例如四週變形工時制度的其中一項規定:「依第三十條之一規定變更正常工作時間者,勞工每二週內至少應有二日之例假,每四週內之例假及休息日至少應有八日。」在主管機關的排班範例中,只要在前兩週與後兩週的週期內有各排兩日的例假即可,而不是任意的每兩週內都要有兩日例假(例如下圖中的第二與第三週僅有一例假),因此勞動部對於不同的法條上,邏輯似乎並不一致。
第六站:一扇小門或許不夠,讓我們再加幾扇門吧
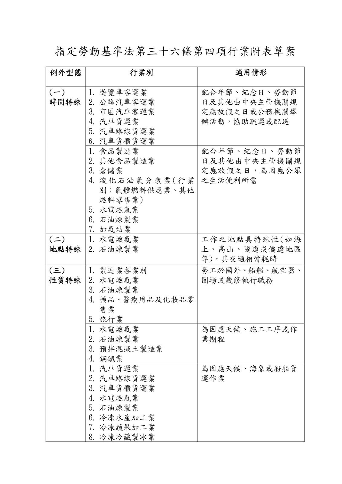
在近期(107年3月1日新法上路)風風雨雨後而塵埃落定的勞基法修訂案中,部分行業在經過了一定程序後,便可以不受七休一的限制,而又再以「每七日」為一個週期來安排例假與休息日。
近期,勞動部於107年1月31日預告了將有38個行業在特定情況下,可排除七休一的限制,雖然只是草案而已,但依照勞動部過去的風格來看,應該是八九不離十了。
終點站:七休一應該是原則還是例外?
在這裡,我們先向看到最後的讀者們致敬,也希望各位可以理解文中的邏輯概念。「七休一」最核心的爭議點,就在於我們應該把「每七日」解釋成「任意七天」或是框定七日為一週期,兩者解釋不同,對勞工或雇主們便會有很大的影響。
在解釋法律時,我們應該要遵照法的位階原則,但在以上的過程中不斷看到勞動部以各種行政命令來亡羊補牢,除了在法理上有瑕疵,更會讓廣大的勞工朋友及雇主們無所適從。
最後,我們引述1957年國際勞工組織(ILO)第106號公約第6條:「除下列各條規定外,本公約適用之所有人員每工作七天就應享有每週不少於廿四小時之連續休息時間。」期待我們的法令,可以如同半個世紀以前的原則一樣,讓「七休一」成為真正的勞動基準。
其他文章|


















